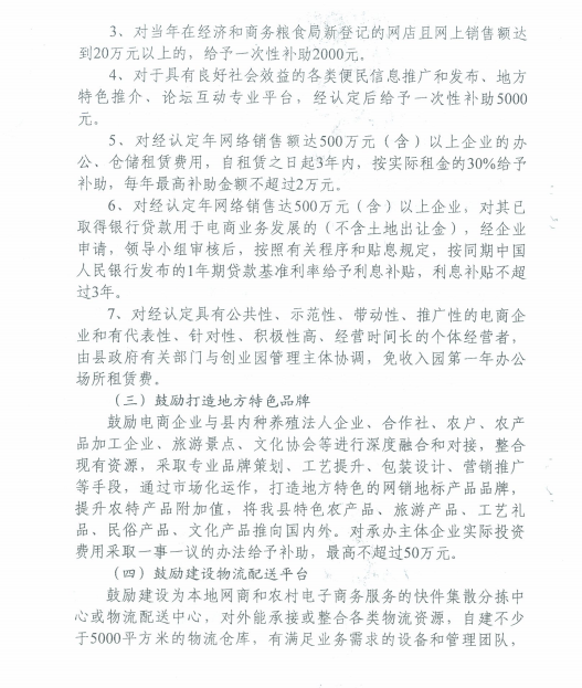
县委
人大
政府
政协
您需要最新的flash观看软件。
软件下载地址
首页
走进和顺
信息公开
政民互动
网上办事
专题专栏
政府文件
News
当前位置:
首页
>
信息公开
>
信息公开目录
>
政府文件
>
和政办发
>
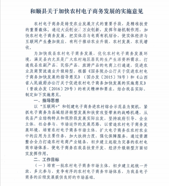
关于印发和顺县关于加快农村电子商务发展的实施意见的通知
和顺县人民政府????2017年04月06日????作者:和顺县人民政府????浏览量:
496
A
-
A
?
A
+
快捷浏览
书记信箱
县长信箱
纪检委周书记信箱:hsxjwjw@163.com
国务院客户端
政务微博
分享
分享到微博
分享到朋友圈
打开微信“扫一扫”,扫描上面的二维码,打开网页后再点击微信右上角的菜单、即可分享到朋友圈